728x90
728x90
데브옵스 엔지니어

백엔드 개발자

백엔드 개발자

출처
https://12bme.tistory.com/53?category=718953
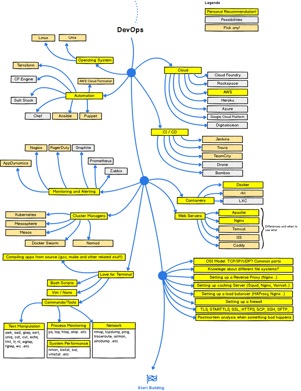
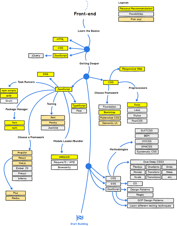
20170425 백엔드/프론트 개발자 로드맵
백엔드 개발자 로드맵 ( 출처 사이트 링크 ) 프론트 개발자 로드맵 ( 출처 사이트 링크 ) (번역 출처 사이트 링크 : https://joshua1988.github.io/web_dev/change-the-way-you-learn-to-code/) 이 자료는..
12bme.tistory.com
한번쯤은 들어봤을만한 키워드들이 많다.
지금의 나는 데브옵스엔지니어보다 프론트엔드/백엔드 개발자 관련 키워드를 더 많이 들어봤다.
그리고 위의 출처 글에서 가장 인상적인 말
기억하세요.
아무도 당신이 모든 것을 알고 있기를 바라지 않습니다.
과정을 즐기시고, 절대 배우는것을 멈추지 마세요.
728x90
'🪴 Product Thinking > UX 개념노트' 카테고리의 다른 글
| 쏘카 데이터엔지니어가 하는 일- 4.데이터그룹의 인프라/리소스 관리 (0) | 2021.05.22 |
|---|---|
| 쏘카 데이터엔지니어가 하는 일- 3.데이터기반 백엔드 서비스 개발 운영 (0) | 2021.05.21 |
| 쏘카 데이터엔지니어가 하는 일- 2.데이터지표와 보고서만들기 (0) | 2021.05.21 |
| 쏘카 데이터엔지니어가 하는 일- 1.데이터분석환경구축 (2) | 2021.05.21 |
| AWS 먹통이후, AWS 너네 믿을만한거 맞냐! | AWS부사장 인터뷰 (0) | 2020.01.24 |
| SI개발 / SM개발 차이점, 왜 이런 태도가 필요한가? (0) | 2020.01.16 |